+8613560857920
Hi,
登录
|
注册
Fullbright - Integrating Design, Manufacturing & Sustainability in Paper Packaging
USD
USD
CNY
我的订单
新闻管理
联系我们
中文
中文
English
Tiếng Việt
首页
印品分类
全部产品
名片/卡片
单张
标签/不干胶
广告物料
包装周边
办公用品
家居日常
动漫文创
季节产品
通版现货
名片
名片
名片
彩芯名片
PVC名片
NFC芯片卡
卡片
吊牌/书签
吊牌/书签
定制插卡
定制插卡
动漫卡片
动漫卡片
色纸
闪卡
刮刮卡
PVC刮刮卡
卡片
卡片
酒挂卡/瓶挂卡
PVC卡
PVC会员卡
PVC会员卡
PVC异形卡
PVC异形卡
PVC证件卡(一张起做)
PVC证件卡
PVC智能卡(一张起做)
PVC智能卡
名片
NFC芯片卡
白卡纸系列
卡头
卡头
异形卡纸
白卡纸系列
爆炸签/价格签
菜单
菜单
单页(更多材质和工艺)
单页(更多材质和工艺)
单张
宣传单
海报
折页
奖状/证书
门票
门票
异形单张
单张
异形单张(爆款)
爆炸签/价格签
铜版纸门挂牌
铜版纸门挂牌
数码单张
澜达单张
数码单张(澜达印刷)
数码单张
数码单张
小批量模切单页
小批量模切单页
小批量模切单页
创意纸雕
创意纸雕
创意纸雕
不干胶
标签
数码不干胶
正度八开不干胶
不干胶
不干胶
循环贴纸
标签
平张标签
卷装标签
卷装标签
贴画
贴画
贴画
异形单张贴纸
异形单张贴纸
写真喷绘
UV彩白彩
UV彩白彩
UV单喷/双面喷
UV单喷/双面喷
喷绘
喷绘
写真
写真
水晶标/金属标
金属标
金属标
水晶标
水晶标
旗帜条幅
锦旗缓带
锦旗缓带
旗帜
旗帜
条幅
条幅
灯箱
灯箱(整套)
灯箱(整套)
灯箱画面
灯箱画面
标识标牌
PVC雪弗板
PVC雪弗板
创意亚克力
创意亚克力
雕刻字
雕刻字
发光字
发光字
授权奖牌
授权奖牌
钛金牌
钛金牌
胸牌徽章
胸牌徽章
亚克力
亚克力
展板/展架
展板
展板
展架
展架
手提袋
pp料透明袋
PP料透明袋
白卡纸袋
白卡纸袋
彩色无纺布袋
彩色无纺布袋
帆布袋
帆布袋
环保纸牛皮纸手提袋
环保纸牛皮纸手提袋
毛毡袋
毛毡袋
无纺布丝印袋
无纺布丝印袋
卡盒
白卡纸盒
白卡纸盒
抽屉盒
抽屉盒
天地盖盒
天地盖盒
异形盒
异形盒
PET透明盒
PET透明盒
PET透明盒
蛋糕盒
蛋糕盒
蛋糕盒
包装辅饰件
房卡套
房卡套
精品卡套
精品卡套
腰封
腰封
凭证/票据
联单
联单
热敏收银纸
热敏收银纸
记事本/便签
笔记本
笔记本
红头文件
红头文件
票本
票本
档案袋
档案袋
档案袋
档案盒
档案盒
封套
封套
封套
信封
信封
信封
居家必备
抱枕
抱枕
围裙
围裙
桌垫/鼠标垫/地垫
桌垫/鼠标垫/地垫
装饰陈列
摆台
摆台
框画
框画
相册
相册
餐饮用品
杯垫
纸质杯垫
筷子套
筷子套
纸杯
纸杯
纸抽
纸抽
纸碗
纸碗
休闲娱乐
扑克牌
扑克牌
创意卡片
PET透卡
PET透卡
动漫卡片
动漫卡片
撕拉片拍立得
撕拉片拍立得
纸雕卡片
纸雕卡片
文创包装
白卡纸袋
白卡纸袋
帆布袋
帆布袋
办公文创
笔记本
笔记本
便利贴
便利贴
票本
票本
书砖
书砖
文创生活
摆台
摆台
环保纸袋
环保纸袋
框画
框画
年货
标识标牌
雪弗板壁画
大礼包
大礼包
对联
对联
红包
红包
年货
静电窗花
台历/挂历
台历/挂历
竹丝灯笼
竹丝灯笼
广告扇
梅妃系列
梅妃系列
团扇
团扇
通版现货
办公用品
办公用品
包装周边
包装周边
餐饮用品
餐饮用品
广告物料
广告物料
季节产品
季节产品
名片/卡片
名片/卡片
配件
配件
商务宣传
商务宣传
书籍画册
书籍画册
服务与支持
了解富明
订单
购物车
中文
中文
English
Tiếng Việt
USD
USD
CNY
名片/卡片
名片
名片
PVC名片
卡片
卡片
动漫卡片
色纸
闪卡
PVC刮刮卡
定制插卡
吊牌/书签
酒挂卡/瓶挂卡
PVC卡
PVC会员卡
PVC异形卡
PVC证件卡
PVC智能卡
NFC芯片卡
白卡纸系列
白卡纸系列
卡头
单张
爆炸签/价格签
单页(更多材质和工艺)
宣传单
海报
折页
门票
菜单
奖状/证书
异形单张
异形单张(爆款)
铜版纸门挂牌
爆炸签/价格签
数码单张
数码单张
数码单张(澜达印刷)
小批量模切单页
小批量模切单页
创意纸雕
创意纸雕
标签/不干胶
不干胶
不干胶
数码不干胶
正度八开不干胶
循环贴纸
平张标签
卷装标签
贴画
贴画
异形单张贴纸
广告物料
写真喷绘
喷绘
写真
UV彩白彩
UV单喷/双面喷
水晶标/金属标
水晶标
金属标
旗帜条幅
旗帜
锦旗缓带
条幅
灯箱
灯箱画面
灯箱(整套)
标识标牌
亚克力
创意亚克力
钛金牌
PVC雪弗板
授权奖牌
雕刻字
发光字
胸牌徽章
展板/展架
展板
展架
包装周边
手提袋
白卡纸袋
环保纸牛皮纸手提袋
无纺布丝印袋
彩色无纺布袋
帆布袋
PP料透明袋
毛毡袋
卡盒
白卡纸盒
异形盒
抽屉盒
天地盖盒
PET透明盒
PET透明盒
蛋糕盒
蛋糕盒
包装辅饰件
腰封
精品卡套
房卡套
办公用品
凭证/票据
联单
热敏收银纸
记事本/便签
票本
笔记本
红头文件
档案袋
档案袋
档案盒
封套
封套
信封
信封
家居日常
居家必备
桌垫/鼠标垫/地垫
抱枕
围裙
装饰陈列
框画
摆台
相册
餐饮用品
纸杯
纸抽
纸碗
纸质杯垫
筷子套
休闲娱乐
扑克牌
动漫文创
创意卡片
PET透卡
动漫卡片
纸雕卡片
撕拉片拍立得
文创包装
白卡纸袋
帆布袋
办公文创
票本
便利贴
书砖
笔记本
文创生活
环保纸袋
框画
摆台
季节产品
年货
对联
红包
台历/挂历
雪弗板壁画
竹丝灯笼
大礼包
静电窗花
广告扇
团扇
梅妃系列
通版现货
通版现货
名片/卡片
书籍画册
广告物料
办公用品
首页
/
PVC卡
/
PVC学习口诀垫板
/
PVC参会证
PVC折弯卡
PVC异形卡
PVC学习口诀垫板
PVC特价海报
PVC手机支架
PVC视力表
PVC积分奖励卡
PVC尺子
PVC参会证
PVC背胶贴
PVC爆炸签/价格签
PVC参会证
PVC参会证
图片展示
❯
印刷文件须知
❯
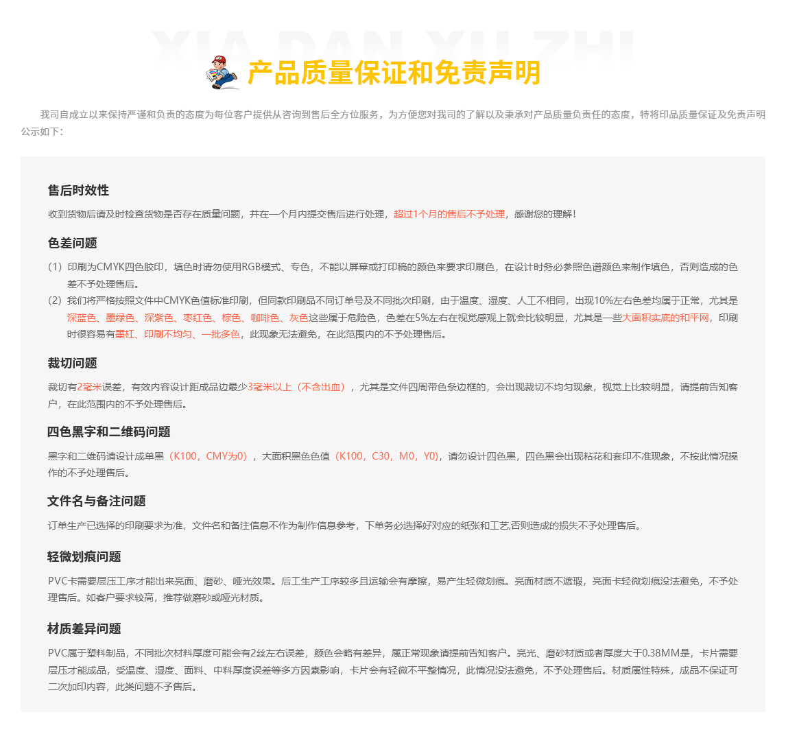
为了您的订单能高效率高标准的生产印刷,请严格按照产品要求设计文件;
为确保能顺利上传文件,请使用谷歌、火狐或QQ、360浏览器的极速模式;
每个文件不超过1000M;
我公司严格按照国家《印刷业管理条例》等法律法规以及相关规章制度的规定承接商务印刷业务,如发现有涉黄、代开发票、危害国家统一、主权和领土完整等违法印刷品,我司将会立即向公安机关举报,由公安机关依法追究其法律责任,并且印品直接销毁处理,货款不予返还,由此产生损失概不承担,谢谢配合!
工艺说明
❯
印品细分场景
{{relationProduct.Name}}
*
材料
{{paper.Name}}
*
尺寸
({{ productUICategory.CpProductUIProperty.SizeUnit }})
{{size.Name}}
自定义
*
印面
{{printSide.Name}}
示例图
*
印色
{{printColor.Name}}
专色
工艺
{{item ? item : '工艺'}}
{{craft.Name}}
{{craft.Name}}
({{craftParameter.Desc}})
{{craftParameter.Desc}}
展开尺寸:{{jigsawTip}}
款数
单款数量
官网下单
人工接单
{{item.value}}
USD
{{item.price}}
USD
{{item.originprice}}
自定义:
计算价格
文件设计须知:1、带纹路纸张请勿使用大面积深色块,以免影响纸张纹路或造成颜色掉粉、露白现象。2、若文件四周有色条/边框,则会出现边距不均匀现象,低于2mm视觉上较明显。3、带颜色的材质,文件设计成白底即可。4、带纹路纸张,成品横纹竖纹随机。5、图片格式印刷效果不清晰,尤其文字部分,请上传矢量文件!5、不同批次的纸张颜色、厚度会略有不同。6、高端材料二维码默认印成黑色。以上请知悉告知客户!
价格
USD{{(calcBeforeDiscountPrice/100).toFixed(2)}}
USD
{{(order.Payment.ProductSum/100).toFixed(2)}}
报价明细
复制报价总结
提示
立即下单
详细信息
评论
5.0
综合评分 (0)
五星
0
四星
0
三星
0
二星
0
一星
0
~空谷回响,快来留下您的声音~
写下您的评论
标题:
评论:
综合评分:
1
2
3
4
5
二星
五星
提交评论
相关商品
PVC尺子
PVC尺子
#
PVC异形卡
#
PVC卡
PVC会员卡
PVC会员卡
PVC积分奖励卡
PVC积分奖励卡
#
PVC异形卡
#
PVC卡
PVC背胶贴
PVC背胶贴
#
PVC异形卡
#
PVC卡
PVC视力表
PVC视力表
#
PVC异形卡
#
PVC卡
life time warranty
highest quality parts
price promise
collect&deliver